Planlegger dere nytt CRM, og ønsker å gjøre alt riktig? Eller har dere kanskje allerede en CRM-løsning som ikke gir den verdien det kunne og burde gjort? Å få maksimalt utbytte av CRM er ikke så vanskelig som mange tror, men det er viktig å gjøre ting riktig og unngå de store fallgruvene. I denne e-boka tar vi for oss planlegging, oppsett, utrulling og det å sikre gevinster fra CRM over tid. E-boka er basert på en webinarserie om samme tema. Ønsker du å se webinarserien, finner du den her.
Ønsker du å lese videre?
Logg inn eller registrer deg for å fortsette lesingen og få full tilgang alle artikler i vårt innholdsunivers

1. Kartlegging, prioriteringer og valg for å lykkes med CRM
Før du skal i gang med et CRM-prosjekt, er det viktig å gjøre en god jobb med å kartlegge prosesser og dataflyt.
Det er viktig at du ikke behandler CRM utelukkende som et støtteverktøy for salg. De beste resultatene oppnår du hvis du fra start ser på CRM som en dataplattform for hele organisasjonen, inkludert markedsføring, leveranse til kunden, kundeservice og kundeoppfølging.
CRM skal gi et 360-bilde av kundene og brukes av alle som har kundekontakt. Hvis en selger for eksempel skal kontakte en kunde om et mulig salg, så skal CRM både fortelle hvilke markedsaktiviteter som er gjort mot vedkommende og om uløste saker hos kundesenteret. Uten denne informasjonen vil ikke selgeren være i stand til å gjøre en god jobb. På samme måte trenger kundesenteret å vite om en kunde er i en salgsprosess når de får en henvendelse, og de som jobber med markedsføring trenger å tilpasse sine aktiviteter til det som skjer på salg og kundeservice.
Et CRM-prosjekt er derfor i stor grad også et prosjekt for å sikre god dataflyt på tvers av avdelingene. I Intuvio jobber vi mest med HubSpot, og der er CRM, salg, markedsføring og kundeservice innebygde moduler (huber) i systemet. Uansett hva som er innebygd i CRM, vil de aller fleste CRM-prosjekter også involvere integrasjoner mot ett eller flere tredjepartssystemer.
Disse integrasjonene kan gi bedre datakvalitet, færre manuelle registreringer og åpne nye og spennende muligheter for hva CRM kan bidra til. Dette kan for eksempel handle om bedriftens leveransesystem, telefonisystem, webinarplattform, verktøy for utfylling og signering av kontrakter eller databaser med offentlig tilgjengelig informasjon som beriker data i CRM.

Slik ser Intuvio på kundereisen, fra første kontakt, via mange gjenkjøp til avgang. Alle prosessene i kundereisen skal utveksle data med CRM.
Kartlegging av kundereisen
I en vellykket implementering av et CRM-system er det viktig å ha god forståelse for detaljene i kundereisen. Med kundereisen mener vi de stegene dine kunder tar fra de blir oppmerksomme på bedriften via salgsprosessen, leveranse og bruk til kundeservice og oppfølging. Ved å kartlegge kundereisen til kundene dine kan du identifisere viktige berørings- og forbedringspunkter. Når du har kartlagt kundenes reise, kan du også avklare hvilke berøringspunkter som skal avgi og motta hvilke data fra CRM-systemet.

Intuvio bruker dette kundereisekartet når vi hjelper kunder med å kartlegge sine kundereiser.
Kartlegging av interne prosesser
Etter å ha kartlagt kundereisen, er det viktig å få kartlagt de interne prosessene som skal støtte opp om kundereisen.
Rent praktisk kan dette gjøres ved å samle relevante personer i en workshop og bruke post-it-lapper eller digitale verktøy for å visualisere prosessene. Deretter er det nyttig å sette opp mer formelle prosessbeskrivelser ved hjelp av «svømmebaner»/«swim lanes».
Det er en visuell måte å organisere og representere ulike steg og roller i en prosess. Ved å bruke svømmebaner kan man tydelig se hvilke oppgaver som tilhører hvilke roller, og hvordan informasjon flyter gjennom prosessen.

En typisk prosessbeskrivelse med svømmebaner består av ulike steg og roller som er representert gjennom fargekodede baner. Dette gjør det enklere å forstå hvilke oppgaver som tilhører hvem, og hvordan informasjonen flyter gjennom prosessen. Svømmebanene kan også brukes til å identifisere avhengigheter og flaskehalser i prosessen, slik at du kan optimalisere og effektivisere arbeidsflyten.

Samlet sett handler kundereisen og prosess-kartleggingen om å skape en helhetlig plan for implementering og bruk av CRM-systemet. Det handler om å forstå bedriftens behov og finne løsninger som støtter opp om disse behovene. Ved å legge til rette for en god flyt av data og integrasjon med andre systemer, kan du sikre en effektiv og optimal bruk av CRM-systemet.
Valg av riktig CRM-system
Først etter at eksisterende og nye prosessbeskrivelser er godt dokumentert, er det på tide å velge CRM-system. Da har du et godt grunnlag for å vurdere hvilken CRM-løsning som er best egnet til å støtte kundereisen og interne prosesser.
Når du skal velge et CRM-system, er det viktig å ta hensyn til behovene og kravene som er identifisert i kartleggingsprosessen. Det kan være nødvendig med tilpasninger og konfigurasjoner for å få systemet til å støtte bedriftens prosesser på best mulig måte. Migrasjon av data fra et eksisterende CRM-system kan også være aktuelt, og det er viktig å vurdere hvilke data som skal tas med og hvilken kvalitet de har. For deg som allerede har valgt CRM-system bør du gjøre en avklaring av hva som er mulig med det systemet, og eventuelle begrensninger det setter for hvordan du kan jobbe.
Integrasjon av tredjepartssystemer
Deretter har vi kommet til fasen hvor CRM-systemet skal settes opp, inkludert integrasjon med tredjepartssystemer. Eventuelt også migrering av data fra eksisterende CRM der det er relevant.
Gjennom prosesskartleggingen har du avdekket om det er data fra andre systemer som skal inn eller ut av CRM. Det kan være systemer som kontraktsmoduler for e-signering, telefonsystemer, offentlige registre eller leveransesystemer.
Migrering av data
Hvis du har et CRM-system fra før som skal byttes ut, er det en prosess som krever grundig planlegging og kartlegging av datautveksling. Før du kan begynne migreringen, er det viktig å få oversikt over hvilke data som finnes i det gamle CRM-systemet og vurdere kvaliteten på disse dataene. Det kan være nødvendig å vaske data for å sikre at bare relevant og nøyaktig informasjon blir overført til det nye systemet. Dette kan innebære å fjerne duplikater, korrigere feil og oppdatere manglende data.
En vellykket migrering fra et CRM til et annet krever ofte en overgangsperiode der begge systemene brukes samtidig. Dette kan være nødvendig for å sikre at all nødvendig data blir overført og at det ikke går tapt informasjon underveis. Det kan også være behov for å gjøre noen manuelle oppdateringer eller påfyllinger av data etter migreringen for å sikre at det nye systemet er oppdatert og korrekt.

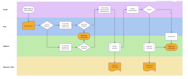
Kanskje ser salgsprosessen din annerledes ut enn standarden som er satt opp i CRMsystemet. Da er det viktig at du har kartlagt prosessene i forkant. Eksempel fra HubSpot.
Tilpasning til deres arbeidsprosesser
«Rett ut av boksen» vil et CRM-system være satt opp med standardinnstillinger. Kontaktkort, pipelines, automatisering, dashboards og rapporter er standardisert for en gjennomsnittlig virksomhet.
Vår erfaring er at både mange selskaper tenker at de kan ta i bruk et CRM-system uten å tilpasse det til sin egen hverdag. Det kan føre til ineffektive arbeidsprosesser. I verste fall blir det så tungvint at systemet ikke blir brukt.
CRM-systemet må både tilpasses måten de ulike rollene jobber på, og virksomheten generelt.
2. Utrulling, opplæring og onboarding i CRM
I denne delen skal det handle om hvordan du gjennomfører utrulling, opplæring og onboarding av CRM-systemet, på en måte som gjør at organisasjonen både bruker og lykkes med det nye systemet. Hvis systemet ikke blir brukt, får du heller ikke den verdien du skal ha ut av et nytt CRM-system.
Vi i Intuvio ser på det å rulle ut et nytt CRM-system som en tretrinnsrakett. Det starter med en innledende opplæring av alle som skal bruke systemet. Deretter følger en fase med onboarding, som kan ta mellom 3 og 12 måneder, avhengig av hvor komplekst systemet er og hvor lett brukerne tar det. Så går vi over i en driftsfase, hvor vi måler og sikrer riktig bruk over tid.
Vår erfaring er at enkelte selskaper nedprioriterer eller glemmer en eller flere av disse fasene. Det er uheldig, fordi du ikke får den verdien du kunne fått ut av en stor investering i et CRM-system.
Linjelederne er nøkkelen for å lykkes med utrulling av et nytt CRM-system. Hvis de bruker systemet riktig og tar i bruk innsikt, rapporter og dashboards fra systemet i møter og daglig oppfølging, vil motivasjonen for å ta det i bruk blant medarbeiderne være mye større. Lederens engasjement setter standarden for resten av organisasjonen og viser viktigheten av å bruke systemet i hverdagen.
Husk at linjelederne er nøkkelen for å lykkes utrulling av et nytt CRM-system.

Innledende opplæring
Først skal vi se på den innledende opplæringen i et nytt CRM-system. Her vil det være forskjell på om det handler om en stor eller liten organisasjon.
I en liten organisasjon vil det være naturlig å rulle ut CRM til alle ansatte samtidig. I en større og mer kompleks organisasjon anbefaler vi å sette en pilotgruppe som tester systemet først. Slik kan du gjøre nødvendige tilpasninger og justeringer sammen med pilotgruppen før du ruller ut til hele organisasjonen.
Du må regne med litt motstand i denne fasen, slik det alltid er ved innføring av nye systemer. Sorter ut det som er reelle og gode innspill til hvordan systemet kan bli bedre, og skill det fra motstand som kommer av at noen bare ikke ønsker å endre måten de jobber på.
Når en eventuell pilotfase er over, kan du gå over til å gjennomføre opplæring for alle ansatte. Du bør sette av en dag, to halve dager, eller til og med to hele dager dersom systemet er komplekst. Lag et godt underlag til opplæringen, gjerne med skjermbilder fra systemet, slik at det kan brukes som et oppslagsverk i etterkant.
Onboarding og brukeradopsjon
Når den innledende opplæringen er gjennomført, er du over i onboardingsfasen. Det er en fase vi erfarer at en del selskaper nedprioriterer eller ikke gjør på en skikkelig måte, gjerne for å spare penger.
Det kan være fornuftig å vurdere om du skal utnevne noen superbrukere på hver avdeling. Det kan gjerne være noen som er ekstra interessert og har en viss systemforståelse som får litt ekstra opplæring. Disse kan løpende hjelpe kollegene sine å besvare enklere spørsmål i hverdagen. Hvis det er noen sentralt i bedriften som er ansvarlig for CRM, eller du bruker et eksternt byrå som Intuvio til å hjelpe deg med implementeringen, er det fint å ha noen med kortere vei å spørre. Så kan superbrukerne eventuelt eskalere videre når det er problemer de ikke klarer å løse selv.
Vi anbefaler at du holder obligatoriske samlinger for alle som har fått opplæring i systemet en gang i uken de første fire til seks ukene. Det gjør vi som et sjekkpunkt for å samle spørsmål, for å gjennomgå ting som vanligvis blir glemt og holde trykket oppe i den første fasen.
Den første uken etter opplæring er den aller viktigste for å sikre at systemet blir brukt skikkelig. Hvis systemet ikke blir brukt i starten, er sjansen mindre og mindre for at det blir tatt i bruk over tid. Da er du fort i en situasjon der du må kjøre en helt ny opplæringsrunde, og da er motivasjonen gjerne lavere enn den var i første runde.
Etter den første måneden med ukentlige obligatoriske samlinger, anbefaler vi å fortsette med samlinger på en time en gang i måneden, gjerne digitalt. Der går dere gjennom status og fanger opp spørsmål og problemer brukerne opplever. Disse samlingene trenger ikke nødvendigvis være obligatoriske, men kan være et tilbud til de som har behov for det. Som vi kommer til i neste kapittel, anbefaler vi å følge med i systemet for å fange opp hvem som sliter med å bruke systemet riktig, og oppfordre dem til å delta på månedssamlingene.
Den første uken etter opplæring er den aller viktigste for å sikre at systemet blir tatt i bruk.
Opplæring av nye ansatte
Husk allerede fra starten å legge en plan for opplæring og onboarding av nye ansatte som kommer til senere, og som skal bruke CRM. Vi vil advare mot å tenke at nye ansatte kan spørre kollegaene for å komme i gang. Da kan de ende opp med opplæring fra noen som selv ikke har fått systematisk opplæring, men som bare har fanget opp litt her og der. Det vil føre til at uvaner og dårlige rutiner utvikler seg og sprer seg videre. Bruk isteden opplærngen av nye ansatte til å gå gjennom dokumentasjonen for å sikre at den fortsatt stemmer med måten dere bruker CRM i dag.
Samle innsikt og data for å evaluere bruk og gjøre justeringer
Når man ruller ut et nytt CRM-system, er det viktig å samle innsikt og data for å evaluere bruk og gjøre eventuelle justeringer. Dette kan gjøres gjennom ulike rapporter og analyser som systemet tilbyr. Ved å se på bruksmønstre, aktivitetsnivå og datakvalitet kan man få en god forståelse av hvordan systemet blir brukt og om det fungerer som planlagt.
I et CRM-system kan man for eksempel få tilgang til en liste over brukere og deres sist aktive tidspunkt. Dette lar deg se hvem som har logget seg inn i systemet og når de sist var aktive. Dette er spesielt nyttig for å kunne følge opp medarbeidere og sikre at de bruker systemet som forventet.
En annen type rapport du kan generere er en oversikt over aktiviteter logget i CRM-systemet, for eksempel e-poster, samtaler og møter. Dette gir deg muligheten til å se hvilke aktiviteter som blir logget og hvilke som kanskje blir oversett. Ved å analysere denne rapporten kan du identifisere om det er behov for ytterligere opplæring eller oppfølging av brukere. Hvis noen av brukerne skiller seg ut på dette området, kan det være grunnlag for oppfølging og opplæring.
3. Slik sikrer du suksess med CRM
I del tre skal vi se på hvordan vi tar arbeidet videre for å sikre suksess over tid. Alt for mange har opplevd å kjøpe og etablere et CRM-system, gjennomføre opplæring, og så finne ut et halvt år senere at bedriften ikke får det utbyttet av CRMarbeidet som de hadde håpet.
Gjennomgå prosessene
Det første du må gjøre er å gå gjennom arbeidsprosessene. Sjekk at de menneskelige arbeidsprosessene støttes godt av CRM-systemet, og at de prosessene som er satt opp i CRMsystemet stemmer overens med de arbeidsprosessene dere faktisk har.
Å revidere jevnlig og vurdere om prosessene det er bygget støtte for i CRM fortsatt er relevante, er avgjørende for å sikre verdi over tid. Har det skjedd endringer, må prosessbeskrivelsene oppdateres og det må bygges støtte for disse i CRM. Når du gjør en slik vurdering, er det sentralt å konsultere medarbeiderne. De har ofte førstehånds erfaring med hvor friksjonspunkter kan oppstå, områder med potensiale for frustrasjon, eller hvor det kunne vært rom for forbedring, enten for økt effektivitet eller enklere arbeidsflyt.
En nyttig metode for å avdekke mulige forbedringsområder er å analysere overgangene mellom ulike roller, for eksempel fra kunde til salg eller fra salg til rådgivning. Ved å evaluere disse overgangene kan man identifisere informasjon som mangler, misforståelser i kommunikasjonen eller muligens innføre nye trinn i prosessen for å forbedre den samlede opplevelsen.
Opprettholde datakvalitet
En av de viktigste aspektene ved å opprettholde suksess med CRM over tid er å sørge for god datakvalitet. Så, hva er egentlig god datakvalitet? For å forstå det, må vi først definere hva data er. I denne sammenheng betyr data enkelt og greit registrering av informasjon i systemet vårt. For eksempel representerer fornavnet på en kontakt en form for data. Når dette fornavnet er feil, har vi et eksempel på dårlig datakvalitet. Tenk deg å sende ut et nyhetsbrev som hilser på "Per" når mottakeren faktisk heter "Hans". Dette kan føre til små pinligheter, men konsekvensene kan også være mer alvorlige, spesielt når data brukes for markedsføringsutvalg. Hvis informasjonen om tidligere kjøp er feil, kan det påvirke beslutningene om hvem som skal motta markedsføringsmateriale for et bestemt produkt. I et CRM-system har vi gjerne informasjon om både nåværende og tidligere kunder og deres kjøpshistorikk. Feilaktig data kan føre til at selgere kontakter kunder som kanskje er misfornøyde med en tidligere tjeneste eller produkt, uten at selgerne vet om det.
Så hvordan sikrer vi god datakvalitet? Periodiske manuelle gjennomganger av systemet, kanskje et par ganger i året, kan være avgjørende for å opprettholde dataintegritet. Hvis man venter for lenge, kan oppgaven med å rydde opp i feilene virke overveldende. Det er også essensielt å ha rutiner på plass for systematisk rapportering av datafeil. En data governance-gruppe kan være til stor nytte, spesielt i større organisasjoner med komplekse systemer. Denne gruppen bør ha medlemmer med både teknisk ekspertise og brukeropplevelse for å sikre en balansert diskusjon rundt dataspørsmål.
Noen eksempler på datakvalitet som må overvåkes:
- Sikre at navn, roller og selskap registrert på egne kontakter.
- Sikre at all kommunikasjon med alle relasjoner i alle kanaler logges.
- Sikre at informasjon om nåværende og tidligere kunders kjøp er registrert riktig, og at det ikke dubletter, manglende registreringer, registreringer på feil kunde, etc.
- Sikre at kundeservicesaker alltid registreres, legges på riktig kunde og lukket når de er løst
Gode rapporter for datakvalitet (QA-rapporter)
I tillegg kan det være lurt å sette opp et QA-dashboard (Quality Assurance-dashboards) som gir deg innsikt i datakvaliteten og hjelper deg med å identifisere eventuelle feil. Det gir brukerne mulighet til raskt å identifisere avvik eller mangler i dataregistrering, og sørge for at informasjonen er korrekt, oppdatert og relevant. Dette er avgjørende ikke bare for daglig drift, men også for å unngå potensielle juridiske utfordringer, spesielt i lys av reguleringer som GDPR.
Her er noen eksempler på rapporter som kan være inkludert i et QA-dashboard:
1. Salgsprosesser uten selskapsassosiasjon: Overvåker salgsprosesser som mangler tilknytning til et bestemt selskap.
2. Salgsprosesser uten kontaktassosiasjon: Sørger for at hver salgsprosess er knyttet til en spesifikk kontakt.
3. GDPR Legal Basis: Overvåker alle kontakter for å sikre at det finnes et juridisk grunnlag for datahåndtering.
4. Kontakter uten navn: Identifiserer kontakter som mangler viktige detaljer, som for eksempel navn.
5. Åpne tilbud/avtaler uten aktivitet: Sporer salgsprosesser som ikke har hatt noen aktivitet i en gitt periode, f.eks. 14 dager.
6. Kunder uten kundekategori: Identifiserer kunder som mangler en kategori, noe som er nyttig for analyse og segmentering.
7. Automatisk opprettede kontakter: Overvåker kontakter som er opprettet automatisk for å sikre at nødvendige data blir lagt til.
Identifisere nye muligheter
En annen viktig del av å oppnå suksess med CRM over tid er å være åpen for nye muligheter. Med utviklingen av teknologi, kommer det stadig nye funksjoner og muligheter i CRM-systemene. Med skybaserte løsninger rulles oppdateringene ut automatisk, og for å få fullt utbytte av CRM over tid må du følge med på disse nye funksjonene og ta dem i bruk. Dette kan både gi bedre effektivitet og produktivitet.
Av og til kan det dukke opp funksjoner som kan endre måten vi jobber på fullstendig. For eksempel kan kunstig intelligens og språkmodeller endre måten vi jobber med CRM på. Den raske utviklingen av disse systemene viser hvorfor det er viktig for bedrifter å holde seg oppdatert. Men hvorfor er det egentlig så essensielt, og hvordan kan en virksomhet sikre kontinuerlig oppdatering?
Slik kan du sikre at dere holder dere oppdatert:
1. Fordel ansvar: I større organisasjoner kan ansvaret for å overvåke oppdateringer deles blant teammedlemmer. Ved å spesialisere seg på ulike deler av systemet, kan man sørge for at man ikke går glipp av viktige oppdateringer.
2. Knytt deg til eksterne: Hvis en organisasjon ikke har interne ressurser til å overvåke oppdateringer, kan det være nyttig å samarbeide med eksterne partnere eller eksperter. For eksempel, hvis virksomheten bruker HubSpot, kan en HubSpot-partner som Intuvio bistå med regelmessige oppdateringer og tips.
3. Sett av tid til opplæring: Uansett virksomhetens størrelse bør det settes av tid for regelmessig opplæring og oppdatering på systemets nyeste funksjoner.
4. Nettverk og fellesskap: Engasjer deg i nettverk eller fellesskap som fokuserer på CRM-systemet ditt. Disse samfunnene kan være verdifulle kilder til informasjon og beste praksis.
Sikre at systemene blir brukt
Til slutt: Jobb aktivt for å sikre at CRM-systemet faktisk blir brukt over tid. Dette innebærer å sørge for at både nye og gamle medarbeidere bruker systemet på en effektiv måte. For å sikre dette, anbefaler vi som tidligere nevnt å ha rutiner for opplæring av nye medarbeidere, samt å følge opp bruk av systemet over tid ved hjelp av dashboards og rapporter. Sikre at systemene blir brukt.